Pytanie 1
Na rysunku przedstawiono sposób podłączenia podtynkowego

Wynik: 29/40 punktów (72,5%)
Wymagane minimum: 20 punktów (50%)
Na rysunku przedstawiono sposób podłączenia podtynkowego

Jakie narzędzia będą konieczne do zamocowania listew elektroizolacyjnych na ścianie z płyt gipsowych?
Który z wymienionych elementów nie ma wpływu na konieczną częstotliwość przeprowadzania przeglądów okresowych instalacji elektrycznej?
Którego z symboli należy użyć na schemacie wielokreskowym w celu oznaczenia łącznika schodowego?

To pytanie jest dostępne tylko dla zalogowanych użytkowników. Zaloguj się lub utwórz konto aby zobaczyć pełną treść pytania.
Odpowiedzi dostępne po zalogowaniu.
Wyjaśnienie dostępne po zalogowaniu.
Na rysunku przedstawiono schemat układu sterowania oświetleniem oraz diagram działania zastosowanego przekaźnika. Który opis działania układu jest prawidłowy?
| A. | B. | |||
| Sekwencja | Efekt działania układu | Sekwencja | Efekt działania układu | |
| 0 | Zgaszone są obie żarówki | 0 | Zgaszone są obie żarówki | |
| 1 | Świeci tylko żarówka R1 | 1 | Świeci tylko żarówka R1 | |
| 2 | Świeci tylko żarówka R2 | 2 | Świeci tylko żarówka R2 | |
| 3 | Świeci tylko żarówka R1 | 3 | Świeci tylko żarówka R1 | |
| 4 | Zgaszone są obie żarówki | 4 | Świecą obie żarówki | |
| C. | D. | |||
| Sekwencja | Efekt działania układu | Sekwencja | Efekt działania układu | |
| 0 | Zgaszone są obie żarówki | 0 | Świecą obie żarówki | |
| 1 | Świeci tylko żarówka R1 | 1 | Świeci tylko żarówka R1 | |
| 2 | Świeci tylko żarówka R2 | 2 | Świeci tylko żarówka R2 | |
| 3 | Świecą obie żarówki | 3 | Zgaszone są obie żarówki | |
| 4 | Zgaszone są obie żarówki | 4 | Świecą obie żarówki | |

To pytanie jest dostępne tylko dla zalogowanych użytkowników. Zaloguj się lub utwórz konto aby zobaczyć pełną treść pytania.
Odpowiedzi dostępne po zalogowaniu.
Wyjaśnienie dostępne po zalogowaniu.
Jaka jest minimalna wartość napięcia probierczego, która jest wymagana podczas pomiarów rezystancji izolacji przewodów w obwodach SELV oraz PELV?
W trakcie korzystania z instalacji elektrycznej często dochodzi do zadziałania wyłącznika różnicowoprądowego. Jakie mogą być przyczyny tej usterki?
Która z przedstawionych opraw oświetleniowych najlepiej nadaje się do oświetlenia ogólnego?

Podczas montażu instalacji elektrycznej w pomieszczeniach wilgotnych, należy zastosować gniazda wtykowe o minimalnym stopniu ochrony
Jakie narzędzia, poza przymiaru kreskowego i młotka, należy wybrać do instalacji sztywnych rur elektroinstalacyjnych z PVC?
Minimalny czas działania oświetlenia ewakuacyjnego powinien wynosić przynajmniej
To pytanie jest dostępne tylko dla zalogowanych użytkowników. Zaloguj się lub utwórz konto aby zobaczyć pełną treść pytania.
Odpowiedzi dostępne po zalogowaniu.
Wyjaśnienie dostępne po zalogowaniu.
Podczas inspekcji świeżo zrealizowanej instalacji elektrycznej nie ma potrzeby weryfikacji
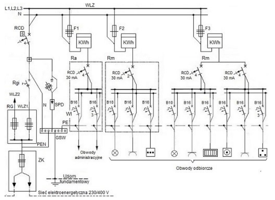
Według przedstawionego schematu instalacji elektrycznej ochronnik przeciwprzepięciowy powinien być włączony między uziemienie oraz

To pytanie jest dostępne tylko dla zalogowanych użytkowników. Zaloguj się lub utwórz konto aby zobaczyć pełną treść pytania.
Odpowiedzi dostępne po zalogowaniu.
Wyjaśnienie dostępne po zalogowaniu.
Jakiego zestawu narzędzi należy używać podczas przygotowania przewodów LY do instalacji elektrycznej?
Który typ łącznika instalacyjnego przedstawiony jest na schemacie?

Na przyrządzie ustawionym na zakres 300 V zmierzono napięcie w sieci, które wynosi 230 V. Do wykonania pomiaru zastosowano miernik analogowy o dokładności w klasie 1,5. Jaki jest błąd bezwzględny uzyskanego pomiaru?
Na którym rysunku przedstawiono przyrząd do lokalizowania trasy przebiegu przewodów instalacyjnych pod tynkiem?

W instalacji domowej jako dodatkowy element zabezpieczający przed porażeniem prądem powinno się użyć wyłącznika różnicowoprądowego o wartościach prądu różnicowego
Jakie z podanych usterek mogą powodować nadmierne wibracje w silniku indukcyjnym?
Przewód oznaczony symbolem PEN to przewód
Podaj skuteczność świetlną źródła światła o etykiecie przedstawionej na rysunku.

Jakie uszkodzenie mogło wystąpić w instalacji elektrycznej, dla której wyniki pomiarów rezystancji izolacji przedstawiono w tabeli?
| Rezystancja izolacji, MΩ | ||||||
|---|---|---|---|---|---|---|
| Zmierzona między | Wymagana | |||||
| L1–L2 | L2–L3 | L1–L3 | L1–PEN | L2–PEN | L3–PEN | |
| 2,10 | 1,05 | 1,10 | 1,40 | 1,30 | 0,99 | 1,00 |
Co może być przyczyną wzrostu temperatury łącznika puszkowego po włączeniu oświetlenia?
Które aparaty oznaczono na schemacie cyframi 1 i 2?

To pytanie jest dostępne tylko dla zalogowanych użytkowników. Zaloguj się lub utwórz konto aby zobaczyć pełną treść pytania.
Odpowiedzi dostępne po zalogowaniu.
Wyjaśnienie dostępne po zalogowaniu.
Które oznaczenie dotyczy przedstawionego trzonka elektrycznego źródła światła?

W celu wykrycia przerw w instalacji elektrycznej obciążonej grzejnikiem jednofazowym, której schemat przedstawiono na rysunku, dokonano pomiarów rezystancji między jej odpowiednimi zaciskami przy wyłączonych F1 i F2. Na podstawie wyników pomiarów przedstawionych w tabeli określ, który przewód w tej instalacji posiada przerwę.
| Pomiar rezystancji między zaciskami | Wartość rezystancji w Ω |
|---|---|
| F2:2 – 1 | 0,4 |
| F1:N2 – 2 | ∞ |
| PE – 3 | 0,4 |
| 1 – 2 | 18 |
| 1 – 3 | ∞ |
| 2 – 3 | ∞ |
| F2:2 – F1:N2 | ∞ |
| F2:2 – PE | ∞ |
| F1:N2 – PE | ∞ |

Które urządzenie przedstawiono na ilustracji?

To pytanie jest dostępne tylko dla zalogowanych użytkowników. Zaloguj się lub utwórz konto aby zobaczyć pełną treść pytania.
Odpowiedzi dostępne po zalogowaniu.
Wyjaśnienie dostępne po zalogowaniu.
Przed zainstalowaniem uzwojenia wsypywanego stojana w silniku indukcyjnym, należy odpowiednio przygotować jego żłobki przez
Jaka jest bezwzględna wartość błędu pomiarowego natężenia prądu, jeśli multimetr pokazał wynik 30,0 mA, a dokładność miernika podana przez producenta dla zastosowanego zakresu pomiarowego wynosi
±(1 % + 2) cyfry?
Która z poniższych działań jest zaliczana do czynności konserwacyjnych instalacji elektrycznych w domach i obiektach użyteczności publicznej?
To pytanie jest dostępne tylko dla zalogowanych użytkowników. Zaloguj się lub utwórz konto aby zobaczyć pełną treść pytania.
Odpowiedzi dostępne po zalogowaniu.
Wyjaśnienie dostępne po zalogowaniu.
To pytanie jest dostępne tylko dla zalogowanych użytkowników. Zaloguj się lub utwórz konto aby zobaczyć pełną treść pytania.
Odpowiedzi dostępne po zalogowaniu.
Wyjaśnienie dostępne po zalogowaniu.
Którym z kluczy nie da się skręcić stojana silnika elektrycznego śrubami jak przedstawiona na ilustracji?

To pytanie jest dostępne tylko dla zalogowanych użytkowników. Zaloguj się lub utwórz konto aby zobaczyć pełną treść pytania.
Odpowiedzi dostępne po zalogowaniu.
Wyjaśnienie dostępne po zalogowaniu.