Filtrowanie pytań
Wykonywanie obsługi techniczn…
A. Gaśnicy proszkowej
B. Gaśnicy pianowej
C. Koca gaśniczego
D. Hydronetki
Wykonywanie obsługi techniczn…
Ile wynosi całkowita moc prądu stałego wydzielona na rezystorach w układzie przedstawionym na schemacie, jeżeli R1 = 14 Ω, a R2 = R3 = 28 Ω

A. 14 W
B. 56 W
C. 1,8 W
D. 28 W
TLO.01 Pytanie 3
Wykonywanie obsługi techniczn…
Które stwierdzenie dotyczące przepływu prądu w obwodzie szeregowym RLC jest prawdziwe?
A. Prąd ma największą wartość w elemencie o najmniejszej rezystancji
B. Prąd ma tę samą wartość w każdym elemencie obwodu
C. Prąd jest proporcjonalny do impedancji każdego elementu
D. Prąd jest przesunięty w fazie względem napięcia o kąt 90°
Wykonywanie obsługi techniczn…
Zakres i częstotliwość obsługi technicznej statku powietrznego określone są
A. w pokładowym dzienniku technicznym.
B. w programie obsługi technicznej.
C. w podręczniku obsługi technicznej.
D. w charakterystyce organizacji obsługowej.
Wykonywanie obsługi techniczn…
Podczas lotu samolotu przy włączonym zakresie pracy autopilota „STABILIZACJA KĄTA PRZECHYLENIA”, po wychyleniu przez pilota w kierunku poprzecznym drążka sterowego, całkowite wychylenie kątowe lotek wynosi
\( \delta_{AP} \) - kąt wychylenia lotek przez autopilota
\( \delta_{DS} \) - kąt wychylenia lotek w wyniku działania pilota
A. \( \delta_{AP} - \delta_{DS} \)
B. \( \delta_{AP} + \delta_{DS} \)
C. \( \delta_{AP} \)
D. \( \delta_{DS} \)
Wykonywanie obsługi techniczn…
System GPWS nie jest kompatybilny z systemem
A. ADF
B. WRX
C. INS
D. ADC
Wykonywanie obsługi techniczn…
Które z narzędzi służy do zaciskania końcówek przewodów elektrycznych?
A. Ściągacz izolacji
B. Praska do przewodów
C. Klucz nastawny
D. Przyrząd do skręcania przewodów
Wykonywanie obsługi techniczn…
Co oznacza skrót CAN w kontekście sieci komunikacyjnych używanych w lotnictwie?
A. Communication Application Network
B. Controller Area Network
C. Central Avionics Node
D. Control and Alarm Network
Wykonywanie obsługi techniczn…
Której z wymienionych substancji można użyć do czyszczenia powierzchni wykonanych ze szkła organicznego?
A. Rozpuszczalnika acetonowego.
B. Zmywacza do szyb.
C. Benzyny bezołowiowej.
D. Płynu do mycia naczyń.
Wykonywanie obsługi techniczn…
Na rysunku przedstawiono przyrząd stosowany do pomiaru

A. indukcyjności.
B. impedancji.
C. rezystancji.
D. strumienia magnetycznego.
Wykonywanie obsługi techniczn…
Jakie jest dziesiętne odwzorowanie liczby binarnej 110010?
A. 40
B. 20
C. 50
D. 30
TLO.01 Pytanie 12
Wykonywanie obsługi techniczn…
Na podstawie wykresu określ rozmiar przewodu elektrycznego o długości 200 ft przeznaczonego do zastosowania w instalacji elektrycznej o napięciu 28 V i natężeniu prądu do 10 A.

A. 14
B. 12
C. 10
D. 16
Wykonywanie obsługi techniczn…
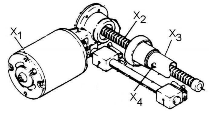
Z ilu elementów składa się urządzenie, którego przekrój zamieszczono na rysunku?

A. Sześciu elementów.
B. Ośmiu elementów.
C. Siedmiu elementów.
D. Pięciu elementów.
TLO.01 Pytanie 14
Wykonywanie obsługi techniczn…
Które z poniższych oznaczeń określa licencję obsługi technicznej dla awioniki?
A. B1
B. A
C. C
D. B2
Wykonywanie obsługi techniczn…
Na schemacie przedstawiono przyrząd instalowany w statkach powietrznych, który służy do pomiaru

A. poziomu oleju w instalacji olejowej silnika.
B. ciśnienia w instalacji hydraulicznej.
C. temperatury gazów wylotowych z silnika.
D. poziomu drgań zespołu napędowego.
Wykonywanie obsługi techniczn…
Prądnica, której schemat przestawiono na rysunku, generuje napięcie przemienne U = 3·200 V/400 Hz, przy czym . Ile wynosi prędkość obrotowa wirnika prądnicy?

A. 12 000 obr./min
B. 6 000 obr./min
C. 10 000 obr./min
D. 8 000 obr./min
Wykonywanie obsługi techniczn…
Co oznacza skrót AHRS w kontekście wyposażenia statku powietrznego?
A. Attitude and Heading Reference System
B. Avionics Health Reporting System
C. Automated Heading Retention System
D. Aircraft Hydraulic Regulation System
Wykonywanie obsługi techniczn…
Na schemacie przedstawiono wzmacniacz operacyjny jako element układu

A. różniczkującego.
B. całkującego.
C. mnożącego.
D. sumującego.
Wykonywanie obsługi techniczn…
Cechą charakterystyczną nieszczelności magistrali ciśnienia całkowitego są
A. zaniżone wskazania prędkościomierza prędkości przyrządowej.
B. zawyżone wskazania prędkościomierza prędkości rzeczywistej.
C. zawyżone wskazania wariometru.
D. zaniżone wskazaniami wysokościomierza.
TLO.01 Pytanie 20
Wykonywanie obsługi techniczn…
Określ wartość i kierunek przepływu prądu w węźle sieci pokazanym na rysunku.

A. Prąd o wartości 17A wypływający z węzła sieci.
B. Prąd o wartości 41A wypływający z węzła sieci.
C. Prąd o wartości 16A wpływający do węzła sieci.
D. Prąd o wartości 11A wpływający do węzła sieci.
Wykonywanie obsługi techniczn…
Który z poniższych elementów nie jest częścią lotniczej instalacji przeciwoblodzeniowej?
A. Maty grzewcze krawędzi natarcia
B. Nagrzewnice wlotów silników
C. Pneumatyczne osłony odladzające
D. Filtr powietrza kabinowego
Wykonywanie obsługi techniczn…
Wielkość "krytyczna liczba Macha"
A. opisuje budowę samolotu
B. jest wartością ustaloną w MAW (ISA)
C. jest uzależniona od prędkości lotu
D. jest uzależniona od wysokości lotu
TLO.01 Pytanie 23
Wykonywanie obsługi techniczn…
Mostek przedstawiony na rysunku jest w równowadze, gdy spełniona jest zależność

A. R1 · R4 = R2 · R3
B. R1 · R3 = R2 · R4
C. R1 + R4 = R2 + R3
D. R1 + R2 = R3 + R4
Wykonywanie obsługi techniczn…
Który z wymienionych systemów umożliwia identyfikację statku powietrznego podczas lotu przez służby ruchu lotniczego?
A. ATC
B. VOR
C. WRX
D. ADF
Wykonywanie obsługi techniczn…
Kto kontroluje przestrzeganie przepisów oraz decyzji dotyczących lotnictwa cywilnego?
A. wyznaczony przedstawiciel prezesa ULC
B. pełnomocnik ministra odpowiedzialnego za transport
C. Prezes Urzędu Lotnictwa Cywilnego
D. wyznaczony przedstawiciel ministra spraw wewnętrznych
Wykonywanie obsługi techniczn…
W pokładowej instalacji trójfazowej prądu przemiennego przesunięcie faz napięcia wynosi
A. 120 stopni.
B. 180 stopni.
C. 240 stopni.
D. 90 stopni.
Wykonywanie obsługi techniczn…
Na wskaźniku EADI strzałką zaznaczono indeks wskazujący

A. kierunek zakrętu.
B. kąt przechylenia.
C. kierunek ślizgu.
D. kąt odchylenia.
Wykonywanie obsługi techniczn…
Instalację przeciwoblodzeniową w wersji cieczowej uzupełnia się alkoholem
A. propylowym
B. metylowym
C. butylowym
D. etylowym
Wykonywanie obsługi techniczn…
Który z wymienionych warunków musi spełniać akumulator przed zamontowaniem na statku powietrznym?
A. Musi mieć obniżony poziom elektrolitu
B. Musi być w pełni naładowany
C. Musi być częściowo rozładowany
D. Musi być całkowicie rozładowany
Wykonywanie obsługi techniczn…
Na zamieszczonym rysunku przedstawiono symbol i przebiegi czasowe bramki

A. AND
B. OR
C. NAND
D. NOT
Wykonywanie obsługi techniczn…
Sprężyste elementy pomiarowe w urządzeniach pokładowych są produkowane z brązów
A. ołowiowych
B. aluminiowych
C. beryliowych
D. cynowych
Wykonywanie obsługi techniczn…
Który z wymienionych elementów nie wchodzi w skład systemu elektronicznych przyrządów pilotażowych (EFIS)?
A. Komputery zarządzające wyświetlaczami
B. Symbol generatory
C. Monitory CRT lub LCD
D. Radiowysokościomierz
Wykonywanie obsługi techniczn…
Na rysunku zamieszczono schemat konstrukcyjny przyrządu giroskopowego o poziomej osi głównej.
Pogrubioną strzałką wskazano sprężynę, której zadaniem jest

A. kompensowanie drgań przyrządu giroskopowego.
B. równoważenie momentu, który dąży do pokrycia się osi głównej giroskopu z osią X.
C. utrzymanie wskazówki przyrządu giroskopowego w położeniu pionowym.
D. równoważenie momentu, który dąży do pokrycia się osi głównej giroskopu z osią Z.
TLO.01 Pytanie 34
Wykonywanie obsługi techniczn…
Która z wymienionych wielkości określa ilość energii zmagazynowanej w cewce?
A. E = (1/2)LI²
B. E = L/I
C. E = (1/2)L/I
D. E = LI
Wykonywanie obsługi techniczn…
W komunikacji głosowej w lotnictwie wykorzystywana jest modulacja, która jest oznaczana akronimem
A. CW
B. FM
C. AM
D. SSB
TLO.01 Pytanie 36
Wykonywanie obsługi techniczn…
Piktogram przedstawiony na rysunku umieszczony na urządzeniu oznacza, że urządzenie

A. przy dotyku może porazić elektrycznie.
B. zawiera materiał promieniotwórczy.
C. jest wrażliwe na ładunki elektrostatyczne.
D. emituje promieniowanie elektromagnetyczne.
Wykonywanie obsługi techniczn…
Który z wymienionych materiałów jest najczęściej stosowany jako dielektryk w kondensatorach elektrolitycznych?
A. Papier nasycony olejem
B. Tlenek aluminium
C. Szkło
D. Mika
Wykonywanie obsługi techniczn…
Rysunek przedstawia instalację zasilania przyrządów giroskopowych. Przyrząd oznaczony na rysunku literą A wskazuje wartość

A. temperatury powietrza.
B. prędkości przepływu powietrza
C. natężenia przepływu powietrza.
D. ciśnienia powietrza.
Wykonywanie obsługi techniczn…
W przedstawionym na rysunku samolocie antena systemu ILS jest zabudowana w miejscu oznaczonym symbolem

A. R3
B. R4
C. R1
D. R2
Wykonywanie obsługi techniczn…
Na rysunku przedstawiono symbol graficzny

A. odłącznika prądowego.
B. przekaźnika.
C. stycznika.
D. łącznika trójfazowego.