Filtrowanie pytań
Który z przyrządów pokazanych na ilustracjach przeznaczony jest do obróbki kabla UTP/FTP , do zakończenia wtyczką RJ 45?




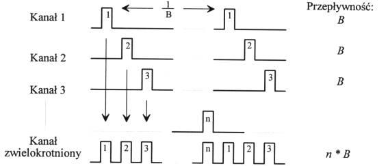
W cyfrowych łączach dedykowanych transmisji danych do badania jakości transmisji stosuje się
W instalacji przedstawionej na rysunku występuje brak możliwości odbioru jakichkolwiek programów telewizji satelitarnej przez dekoder DS1, przy jednoczesnym wykluczeniu uszkodzenia tego dekodera oraz prawidłowym funkcjonowaniu odbiorników telewizyjnych TV1 i TV2 oraz dekodera DS2. Uszkodzenie którego z wymienionych elementów instalacji jest przyczyną dla tych objawów?

Na podstawie przedstawionego fragmentu dokumentacji technicznej należy stwierdzić, że zwrotnica
ZWROTNICA VHF/UHF ZWR-210DC TELMOR ZWR-210DC to zwrotnica antenowa posiadająca dwa wejścia: VHF i UHF oraz jedno wyjście. Urządzenie służy do sumowania sygnałów z anten telewizyjnych VHF oraz UHF. Zwrotnica zapewnia przeniesienie napięcia zasilającego z wejścia do wyjść VHF i UHF, umożliwiając zasilanie przedwzmacniaczy antenowych. W tym celu we właściwej listwie kołkowej, dostępnej przez jeden z otworów w obudowie, należy umieścić zworę. W przypadku współpracy zwrotnicy z antenami biernymi, zwory powinny zostać całkowicie usunięte z listew stykowych. Zwrotnicę ZWR-210DC można zamontować na maszcie antenowym po uprzednim umieszczeniu jej w obudowie typu MSA Cechy produktu:
|

W protokole powykonawczym instalacji należy wpisać wyniki pomiarów poziomu sygnału i wartości MER. W jakich jednostkach miary są podawane?
Który element instalacji światłowodowej został przedstawiony na ilustracji?

Transmisja od modemu do CMTS odbywa się w określonym przez
Jeśli w odbiorniku telewizyjnym brakuje wewnętrznego dekodera DVB-T to należy podłączyć zewnętrzny STB z kompresją audio/video
Aby podłączyć do zasilania wzmacniacz RF, znajdujący się na strychu budynku w metalowej obudowie, należy wykorzystać przewód OMY 3 x 1,5 mm². Przewód ma żyły w trzech kolorach: czarny (L) – żyła fazowa; niebieski (N) – żyła neutralna; żółto-zielony (PE) – żyła ochronna. W jaki sposób opisane żyły należy prawidłowo podłączyć do zacisków zasilających wzmacniacza?
Którą topologię sieciową wykorzystuje się w sieciach HFC w połączeniu głównej oraz regionalnych stacji czołowych?
Na której ilustracji przedstawiono schemat budowy kabla światłowodowego?




Aby zaprogramować odbiornik telewizyjny, sygnał z anteny DVB-T należy podłączyć w telewizorze do gniazda typu
Który z elementów instalacji sieci HDC został przedstawiony na ilustracji?

Przedstawiony sposób montażu konwerterów, zwany montażem na „zeżie”, umożliwia

Przedstawione na ilustracji złącze, stosowane w infrastrukturze sieci komórkowych oraz w systemach przywoławczych, to złącze typu

Parametrem, który wpływa na jakość transmisji w jednomodowych łączach światłowodowych tworzących sieć rozległą wysokiej przepływności jest
Podczas konserwacji instalacji telewizyjnej pomiar parametrów instalacji antenowej DVB-T wymaga sprawdzenia
Który z wymienionych kabli umożliwi przesłanie sygnału transmisji danych w standardzie DOCSIS bezpośrednio na odległość 50 km?
Która metoda wprowadzania kabli światłowodowych do kanalizacji teletechnicznej podczas budowy infrastruktury sieci rozległej została przedstawiona na ilustracji?

Pomiaru całkowitego tłumienia światłowodowego toru transmisyjnego nie można wykonać metodą
Przedstawiony element to

Aby zaprogramować odbiornik telewizyjny, sygnał z anteny DVB-T należy podłączyć w telewizorze do gniazda typu
Które elementy przedstawionego na fotografii kabla koncentrycznego są wykonane z dielektryka?

Skrótem DVB-C oznacza się standard systemu telewizji
Którą konfigurację sieci należy zaprojektować w przypadku gdy łącza między punktami dostępowymi należy zbudować w układzie zamkniętym i sieć ma zapewnić najwyższy stopień zabezpieczenia nieprzerwanej transmisji między punktami dostępowymi.
Podstawowym parametrem anteny odbiorczej DVB-T jest
W którym zakresie częstotliwości powinien pracować rozgałęźnik aktywny wykorzystywany w instalacjach telewizji satelitarnej?
Który z wymienionych poziomów mocy optycznej na wejściu odbiornika uznaje się za optymalny ze względu na odstęp sygnału zarówno od szumów jak i od zniekształceń?
Zjawisko wywołane lokalnymi niejednorodnościami w krystalicznej budowie światłowodu, które rozpraszają część mocy, powodując odbicie i rozproszenie energii, to
Podczas analizy pakietu danych przez zaporę sieciową nie jest brany pod uwagę
Na rysunku przedstawiono przekrój wtyku w stanie przed i po jego zaciśnięciu. Które narzędzie należy zastosować do zaciskania tego typu wtyków?





Które informacje są niezbędne do poprawnego spozycjonowania anteny satelitarnej?
Które urządzenie wykorzystywane do badania sieci światłowodowych przedstawione zostało na ilustracji?
