Filtrowanie pytań

Wybierz zawód, aby zobaczyć dostępne kwalifikacje

Wykonywanie robót związanych …

Elementami składowymi przedstawionego na rysunku agregatu chłodniczego są:

Ilustracja do pytania 7
A. skraplacz, parownik i pompa.
B. parownik, sprężarka i silnik.
C. pompa, parownik i silnik.
D. sprężarka, skraplacz i silnik.
Wykonywanie robót związanych …

Element oznaczony literą A na zamieszczonym schemacie dołączanym do dokumentacji technicznej agregatu chłodniczego to

Ilustracja do pytania 9
A. zawór wody.
B. kurek trójdrogowy z przelotem.
C. filtr osuszacz.
D. termostatyczny zawór rozprężny.
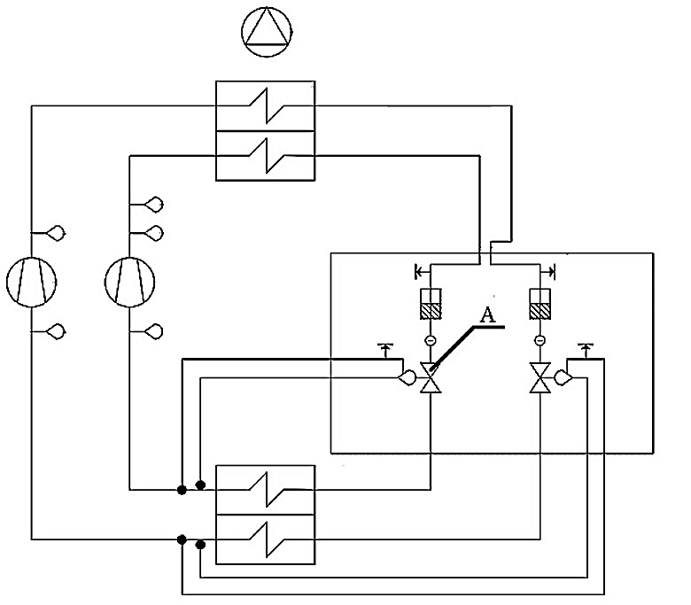
Wykonywanie robót związanych …

Na przedstawionym schemacie automatyki instalacji klimatyzacyjnej strzałką oznaczono presostat

Ilustracja do pytania 17
A. wentylatora wywiewu powietrza.
B. filtra na wywiewie powietrza.
C. filtra na nawiewie powietrza.
D. wentylatora nawiewu powietrza.
Wykonywanie robót związanych …

Na podstawie schematu określ którym stykiem i którym stycznikiem załączana jest sprężarka agregatu skraplającego?

Ilustracja do pytania 21
A. Bezpośrednio stykiem 1
B. Stykiem 2 przez stycznik K2
C. Bezpośrednio stykiem 2
D. Stykiem 1 przez stycznik K1
Wykonywanie robót związanych …

W celu podłączenia zasilania lady chłodniczej do instalacji elektrycznej należy wykorzystać przewód YDYp 3x1,5 mm², który ma 3 żyły w kolorach: czarnym, niebieskim, żółto-zielonym. Prawidłowy sposób podłączenia przewodów do zacisków lady chłodniczej przedstawiono na rysunku

A. Rysunek IV.
Ilustracja do odpowiedzi A
B. Rysunek III.
Ilustracja do odpowiedzi B
C. Rysunek I.
Ilustracja do odpowiedzi C
D. Rysunek II.
Ilustracja do odpowiedzi D
Wykonywanie robót związanych …

Na schemacie przedstawiono zasilanie i sterowanie silnikiem indukcyjnym trójfazowym w układzie połączeń

Ilustracja do pytania 25
A. trójkąt – gwiazda.
B. gwiazda – podwójna gwiazda.
C. Dahlandera.
D. gwiazda – trójkąt.
Wykonywanie robót związanych …

Którym przewodem należy wykonać połączenie pomiędzy przetwornikiem częstotliwości a silnikiem elektrycznym?

A. Światłowodowym.
B. Ekranowanym.
C. Koncentrycznym.
D. Jednożyłowym.
Wykonywanie robót związanych …

Na rysunku elementy służące do regulacji natężenia przepływu wody grzewczej w poszczególnych pętlach ogrzewania podłogowego oznaczono cyfrą

Ilustracja do pytania 28
A. 6
B. 4
C. 3
D. 5
Wykonywanie robót związanych …

Do których zacisków kontrolera chłodniczego należy zgodnie z rysunkiem instruktażowym podłączyć przewody zasilania elektrycznego?

Ilustracja do pytania 30
A. Neutralny do zacisku 1, fazowy prądu przemiennego o napięciu 230 V do zacisku 5.
B. Neutralny do zacisku 1, dodatni prądu stałego o napięciu 230 V do zacisku 5.
C. Ochronny do zacisku 1, fazowy prądu przemiennego o napięciu 230 V do zacisku 5.
D. Ujemny do zacisku 1, dodatni prądu stałego o napięciu 230 V do zacisku 5.