Filtrowanie pytań
Wykonywanie robót związanych …
A. Ekranowanym.
B. Jednożyłowym.
C. Światłowodowym.
D. Koncentrycznym.
Wykonywanie robót związanych …
Wskaż poprawny sposób podłączenia przedstawionego na rysunku jednofazowego licznika energii elektrycznej do pompy ciepła.

A. II.

B. III.

C. IV.

D. I.

Wykonywanie robót związanych …
W którym miejscu urządzenia chłodniczego przedstawionego na schemacie należy zamontować osuszacz zabezpieczający sprężarkę przed zalaniem ciekłym czynnikiem?

A. 1
B. 3
C. 4
D. 2
Wykonywanie robót związanych …
Na rysunku przedstawiono

A. podłączanie silnika elektrycznego wentylatora.
B. montaż silnika elektrycznego do fundamentu.
C. osiowanie silnika elektrycznego względem osi wentylatora.
D. regulację naciągu paska klinowego napędu wentylatora.
Wykonywanie robót związanych …
Na schemacie przedstawiono zasilanie i sterowanie silnikiem indukcyjnym trójfazowym w układzie połączeń

A. Dahlandera.
B. trójkąt – gwiazda.
C. gwiazda – podwójna gwiazda.
D. gwiazda – trójkąt.
Wykonywanie robót związanych …
Na której ilustracji przedstawiono chłodniczy agregat skraplający ze sprężarką półhermetyczną?
A. Agregat II.

B. Agregat IV.

C. Agregat III.

D. Agregat I.

Wykonywanie robót związanych …
Miejsce montowania w urządzeniu chłodniczym czujnika termostatycznego zaworu rozprężnego oznaczono na schemacie cyfrą

A. 3
B. 2
C. 4
D. 1
Wykonywanie robót związanych …
Na schemacie przedstawiono podłączenie silnika

A. jednofazowego z rozruchem kondensatorowym.
B. trójfazowego w gwiazdę.
C. trójfazowego w trójkąt.
D. jednofazowego z rozruchem rezystorowym.
Wykonywanie robót związanych …
Którymi kolorami w instrukcji obsługi stacji odzysku rysowane są elastyczne przewody oznaczone na rysunku cyframi 1, 2, 3?

A. 1 - czerwonym, 2 - żółtym, 3 - niebieskim.
B. 1 - czarnym, 2 - niebieskim, 3 – czerwonym.
C. 1 - niebieskim, 2 - czerwonym, 3 - żółtym.
D. 1 - żółtym, 2 - czerwonym, 3 - niebieskim.
Wykonywanie robót związanych …
Na schemacie przedstawiono system z elektronicznym czujnikiem poziomu i z zaworem elektromagnetycznym. Który zawór należy zamontować w miejscu oznaczonym literami ZR?

A. Zawór pływakowy niskiego ciśnienia.
B. Termostatyczny zawór rozprężny.
C. Ręczny zawór regulacyjny.
D. Zawór pływakowy wysokiego ciśnienia.
Wykonywanie robót związanych …
Na rysunku przedstawiono

A. wyłącznik różnicowo-prądowy.
B. przekaźnik czasowy.
C. stycznik jednofazowy.
D. wyłącznik silnikowy.
Wykonywanie robót związanych …
W przedstawionym na schemacie fragmencie instalacji glikolowej zastosowano

A. 6 trójników, 4 kolana, 2 mufy.
B. 4 trójniki, 6 kolan, 2 mufy.
C. 6 trójników, 2 kolana, 4 mufy.
D. 2 trójniki, 6 kolan, 4 mufy.
Wykonywanie robót związanych …
Na rysunku przedstawiono schemat podłączenia elementów instalacji chłodniczej do zacisków elektrycznych. Do których zacisków należy podłączyć układ napędu silnika sprężarki?

A. 12 i 13
B. 16 i 17
C. 14 i 15
D. 11 i 12
Wykonywanie robót związanych …
Który rysunek przedstawia prawidłowy sposób zamocowania czujnika termostatycznego zaworu rozprężnego?
A.

B.

C.

D.

Wykonywanie robót związanych …
Na schemacie przedstawiono podłączenie silnika

A. jednofazowego z rozruchem kondensatorowym.
B. trójfazowego w gwiazdę.
C. trójfazowego w trójkąt.
D. jednofazowego z rozruchem rezystorowym.
Wykonywanie robót związanych …
Określ na podstawie schematu, do których zacisków złącza J1 należy podłączyć termostat komory mroźniczej.

A. 2 i 5
B. 1 i 2
C. 2 i 3
D. 3 i 5
Wykonywanie robót związanych …
Element oznaczony na schemacie cyfrą 3 to

A. zasobnik wody dolnego źródła ciepła.
B. rekuperator powietrza.
C. wymiennik ciepła.
D. zbiornik cyrkulacji w obiegu wody użytkowej.
Wykonywanie robót związanych …
Na którym rysunku przedstawiono pętlę ogrzewania podłogowego w układzie ślimakowym?
A. II.

B. IV.

C. I.

D. III.

Wykonywanie robót związanych …
Na zamieszczonym schemacie element oznaczony cyfrą 1 to

A. zawór.
B. skraplacz.
C. parownik.
D. sprężarka.
Wykonywanie robót związanych …
Na podstawie schematu instalacji wykonanego podczas obmiaru określ, w której kolumnie tabeli podano właściwą liczbę wybranych elementów użytych podczas montażu instalacji klimatyzacyjnej.
| Rodzaj elementu | Liczba [szt.] | |||
|---|---|---|---|---|
| A. | B. | C. | D. | |
| Jednostka zewnętrzna | 2 | 1 | 1 | 2 |
| Jednostka wewnętrzna | 4 | 5 | 4 | 5 |
| Trójnik 19,05/15,88x2 | 1 | - | 2 | - |
| Trójnik 28,58/15,88x2 | - | 2 | - | 1 |

A. Kolumna C
B. Kolumna A
C. Kolumna B
D. Kolumna D
Wykonywanie robót związanych …
Który rodzaj pompy ciepła przedstawiono na rysunku?

A. powietrze - woda.
B. solanka - woda.
C. grunt - woda.
D. woda - woda.
Wykonywanie robót związanych …
Na którym rysunku przedstawiono pętlę ogrzewania podłogowego w układzie ślimakowym?
A. Rysunek I.

B. Rysunek III.

C. Rysunek II.

D. Rysunek IV.

Wykonywanie robót związanych …
W celu napełnienia urządzenia chłodniczego fazą ciekłą należy butlę jednozaworową z czynnikiem R407A podłączyć w miejscu oznaczonym na schemacie cyfrą

A. 1
B. 4
C. 3
D. 2
Wykonywanie robót związanych …
Na którym rysunku przedstawiono połączenie w gwiazdę trójfazowego, klatkowego silnika elektrycznego?
A. Rysunek 1

B. Rysunek 4

C. Rysunek 3

D. Rysunek 2

Wykonywanie robót związanych …
Które styki należy zewrzeć w puszce łączeniowej silnika trójfazowego asynchronicznego w celu połączenia uzwojeń w gwiazdę „Y” ?

A. U1 z U2, V1 z V2 oraz W1 z W2
B. W2 z U2 oraz U2 z V2
C. W1 z W2 oraz U2 z V2
D. U1 z W2, V1 z U2 oraz W1 z V2
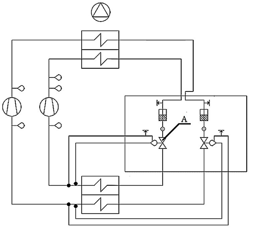
Wykonywanie robót związanych …
Element oznaczony na schemacie dołączanym do dokumentacji technicznej agregatu chłodniczego literą A to

A. filtr osuszacz.
B. kurek trójdrogowy z przelotem.
C. zawór wody.
D. termostatyczny zawór rozprężny.
Wykonywanie robót związanych …
Na rysunku przedstawiono

A. rewersyjną pompę ciepła.
B. absorpcyjny układ chłodniczy.
C. sprężarkową pompę ciepła.
D. sprężarkowy układ chłodniczy.
Wykonywanie robót związanych …
Na rysunku elementy służące do regulacji natężenia przepływu wody grzewczej w poszczególnych pętlach ogrzewania podłogowego oznaczono cyfrą

A. 6
B. 5
C. 3
D. 4
Wykonywanie robót związanych …
Na którym rysunku przedstawiono łącznik redukcyjny nyplowy?
A. Rysunek I.

B. Rysunek II.

C. Rysunek III.

D. Rysunek IV.

Wykonywanie robót związanych …
Na rysunku przedstawiono wirnik sprężarki

A. wielopłatkowej.
B. wielotoczkowej.
C. śrubowej.
D. spiralnej.
Wykonywanie robót związanych …
Którą końcówkę kablową najlepiej zastosować do połączeń elektrycznych w urządzeniach generujących wibracje?
A. Końcówka II.

B. Końcówka IV.

C. Końcówka I.

D. Końcówka III.

Wykonywanie robót związanych …
Na rysunku przedstawiono agregat wody lodowej

A. z parownikiem chłodzonym wodą.
B. ze skraplaczem chłodzonym powietrzem.
C. ze skraplaczem chłodzonym wodą.
D. z parownikiem chłodzonym powietrzem.
Wykonywanie robót związanych …
W celu dokonania pomiaru napięcia 230VAC miernikiem przedstawionym na ilustracji należy

A. ustawić pokrętło na pozycji V=200 i podłączyć przewody pomiarowe do wtyków COM i 10A MAX.
B. ustawić pokrętło na pozycji V~200 i podłączyć przewody pomiarowe do wtyków COM i VΩmA°C.
C. ustawić pokrętło na pozycji V~500 i podłączyć przewody pomiarowe do wtyków COM i VΩmA°C.
D. ustawić pokrętło na pozycji V=500 i podłączyć przewody pomiarowe do wtyków COM i VΩmA°C.
Wykonywanie robót związanych …
Element oznaczony na schemacie cyfrą 3 to

A. zbiornik cyrkulacji w obiegu wody użytkowej.
B. rekuperator powietrza.
C. wymiennik ciepła.
D. zasobnik wody dolnego źródła ciepła.
Wykonywanie robót związanych …
Wskaż poprawny sposób podłączenia przedstawionego na rysunku jednofazowego licznika energii elektrycznej do pompy ciepła.

A. IV.

B. I.

C. II.

D. III.

Wykonywanie robót związanych …
Na której ilustracji przedstawiono ladę chłodniczą?
A. Ilustracja III.

B. Ilustracja IV.

C. Ilustracja II.

D. Ilustracja I.

Wykonywanie robót związanych …
Do których zacisków kontrolera chłodniczego należy zgodnie z rysunkiem instruktażowym podłączyć przewody zasilania elektrycznego?

A. Ujemny do zacisku 1, dodatni prądu stałego o napięciu 230 V do zacisku 5.
B. Ochronny do zacisku 1, fazowy prądu przemiennego o napięciu 230 V do zacisku 5.
C. Neutralny do zacisku 1, dodatni prądu stałego o napięciu 230 V do zacisku 5.
D. Neutralny do zacisku 1, fazowy prądu przemiennego o napięciu 230 V do zacisku 5.
Wykonywanie robót związanych …
Który rodzaj pompy ciepła przedstawiono na rysunku?

A. Solanka - woda.
B. Grunt - woda.
C. Powietrze - woda.
D. Woda - woda.
Wykonywanie robót związanych …
Który schemat odpowiada układowi sieci TN-S?
A. Schemat 1

B. Schemat 4

C. Schemat 2

D. Schemat 3

Wykonywanie robót związanych …
Miejsce, w którym w urządzeniu chłodniczym należy zamontować odwadniacz, oznaczono na schemacie cyfrą

A. 3
B. 1
C. 4
D. 2