Filtrowanie pytań
Eksploatacja urządzeń elektro…
A. maksymalną sygnału
B. między szczytową sygnału
C. średnią sygnału
D. skuteczną sygnału
Eksploatacja urządzeń elektro…
Uchyb regulacji wynoszący 0 umożliwia działanie regulatora typu
A. nieciągłym, dwupołożeniowym
B. nieciągłym, trójpołożeniowym
C. ciągłym typu PD
D. ciągłym typu PI
Eksploatacja urządzeń elektro…
Obniżenie stałej czasowej T w regulatorze PI skutkuje
A. obniżeniem przeregulowania oraz wydłużeniem czasu regulacji
B. podwyższeniem przeregulowania oraz obniżeniem czasu regulacji
C. obniżeniem przeregulowania oraz obniżeniem czasu regulacji
D. podwyższeniem przeregulowania oraz wydłużeniem czasu regulacji
Eksploatacja urządzeń elektro…
Jaką rolę pełni heterodyna w odbiorniku radiowym?
A. generatora lokalnego
B. demodulatora
C. wzmacniacza wstępnego
D. mieszacza
Eksploatacja urządzeń elektro…
W przypadku wzmacniaczy prądu stałego nie wykorzystuje się sprzężenia pojemnościowego pomiędzy poszczególnymi stopniami, ponieważ kondensator
A. działa jak zwarcie dla sygnału stałego
B. prowadzi do przerwy dla sygnału o wysokiej częstotliwości
C. nie przekazuje składowej stałej sygnału
D. tak jak dioda, umożliwia przepływ sygnału tylko w jednym kierunku
Eksploatacja urządzeń elektro…
Jaką rolę pełni heterodyna w radiu?
A. Wzmacniacza pośredniej częstotliwości
B. Filtra aktywnego środkowo przepustowego
C. Generatora sygnału o określonej częstotliwości
D. Układu zmiany zakresów w obwodach wielkiej częstotliwości
Eksploatacja urządzeń elektro…
Wtórnik emiterowy to wzmacniacz z tranzystorem w układzie wspólnego kolektora, który odznacza się
A. wzmocnieniem napięciowym bliskim jedności
B. niskim wzmocnieniem prądowym
C. wysokim wzmocnieniem napięciowym
D. niską rezystancją wejściową
Eksploatacja urządzeń elektro…
Aby sprawdzić ciągłość połączeń w obwodach drukowanych w urządzeniach elektronicznych, należy zastosować
A. amperomierz
B. omomierz
C. woltomierz
D. watomierz
Eksploatacja urządzeń elektro…
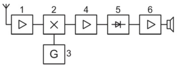
Na schemacie ideowym odbiornika superheterodynowego pracującego z modulacją AM blok 4 pełni funkcję:

A. mieszacza.
B. wzmacniacza niskich częstotliwości.
C. heterodyny.
D. wzmacniacza pośredniej częstotliwości.
Eksploatacja urządzeń elektro…
Rysunek przedstawia zasilanie

A. nie symetryczne.
B. trójfazowe.
C. symetryczne.
D. jednofazowe.
Eksploatacja urządzeń elektro…
Aby zmierzyć moc czynną urządzenia działającego w obwodzie prądu stałego metodą techniczną, jakie przyrządy należy zastosować?
A. woltomierz i amperomierz
B. dwa amperomierze
C. watomierz
D. dwa woltomierze
Eksploatacja urządzeń elektro…
Jeżeli wartość rezystancji potencjometru suwakowego pomiędzy zaciskiem krańcowym a zaciskiem ślizgacza zmienia się proporcjonalnie do położenia ślizgacza, to charakterystyka takiego potencjometru stanowi funkcję
A. logarytmiczną
B. wykładniczą
C. liniową
D. hiperboliczną
Eksploatacja urządzeń elektro…
W skład urządzenia pomiarowego w automatycznym systemie regulacji wchodzi
A. przetwornik oraz regulator
B. wyłącznie czujnik
C. czujnik oraz przetwornik
D. przetwornik z członem wykonawczym
Eksploatacja urządzeń elektro…
Jakie urządzenie wykorzystuje się do diagnozowania płyty głównej komputera?
A. miernik uniwersalny
B. wobuloskop
C. kartę diagnostyczną
D. oscyloskop
Eksploatacja urządzeń elektro…
Który z pokazanych na rysunku piktogramów ostrzega użytkownika przed możliwością samoczynnego uruchomienia się urządzenia?

A. C.
B. A.
C. B.
D. D.
Eksploatacja urządzeń elektro…
Ilustracja przedstawia przerzutnik JK. Wejście C jest wyzwalane

A. zboczem opadającym.
B. stanem wysokim.
C. stanem niskim.
D. zboczem narastającym.
Eksploatacja urządzeń elektro…
Ilość stabilnych stanów przerzutnika astabilnego wynosi
A. ∞
B. 2
C. 1
D. 0
Eksploatacja urządzeń elektro…
Która z podanych cech nie charakteryzuje się właściwościami idealnego wzmacniacza operacyjnego?
A. Nieskończenie szeroki zakres przenoszenia
B. Nieskończenie wielkie różnicowe wzmocnienie napięciowe
C. Nieskończenie wielka rezystancja wejściowa
D. Nieskończenie wielka rezystancja wyjściowa
Eksploatacja urządzeń elektro…
Na rysunkach pokazano schemat ideowy układu stabilizatora napięcia zawierającego dwie identyczne diody Zenera D1 i D2 oraz charakterystykę statyczną diod. Jaka jest wartość napięcia UAB, jeżeli przez diody płynie prąd wsteczny o wartości 40 mA?

A. 4,4 V
B. 1,4 V
C. 9,4 V
D. 5 V
Eksploatacja urządzeń elektro…
Ilość stabilnych stanów przerzutnika bistabilnego wynosi
A. 3
B. 0
C. 2
D. 1
Eksploatacja urządzeń elektro…
Układ do pomiaru rezystancji metoda techniczną z poprawnie mierzonym prądem jest przedstawiony na rysunku

A. B.
B. C.
C. D.
D. A.
Eksploatacja urządzeń elektro…
Dokumentacja serwisowa odbiornika radiowego nie zawiera
A. schematu blokowego
B. opisu panelu przedniego
C. schematu ideowego
D. informacji o cenie odbiornika
Eksploatacja urządzeń elektro…
Po włożeniu płyty DVD do odtwarzacza, szuflada napędu najpierw się wsuwa, a następnie od razu wysuwa. Jaka może być najprawdopodobniejsza przyczyna tego problemu?
A. Uszkodzony silnik odtwarzacza płyty
B. Uszkodzony laser
C. Luźny pasek zamykający szufladę lub styk krańcowy
D. Uszkodzony silnik przesuwu tacki
Eksploatacja urządzeń elektro…
Aby określić współczynnik wypełnienia fali prostokątnej, należy użyć
A. oscyloskopu elektronicznego
B. miernika nieliniowych zniekształceń
C. woltomierza prądu stałego
D. miernika współczynnika fal stojących
ELM.05 Pytanie 25
Eksploatacja urządzeń elektro…
Diody LED w kolorze niebieskim z wartością katalogową napięcia przewodzenia UD= 2 V oraz maksymalnym prądem przewodzenia ID= 15 mA powinny być podłączone do zasilacza o napięciu stałym Uz = 24 V. Jakie wartości powinien mieć dodatkowy rezystor Rz, który będzie współpracował z diodą w układzie szeregowym, aby nie przekroczyć dopuszczalnej wartości prądu diody oraz maksymalnej mocy P, wydzielającej się na rezystorze Rz?
A. Rz=1,5 kΩ, P=0,25 W
B. Rz=150 Ω, P=1W
C. Rz=1,5 kΩ, P=0,5 W
D. Rz=150 Ω, P=1W
Eksploatacja urządzeń elektro…
Który element elektroniczny należy umieścić w przedstawionym układzie, aby otrzymać działający układ detektora obwiedniowego?

A. Kondensator.
B. Rezystor.
C. Diodę.
D. Diak.
Eksploatacja urządzeń elektro…
Urządzenie, które pozwala na odbiór sygnałów o różnych częstotliwościach z dwóch lub więcej anten odbiorczych, tak aby te sygnały były przesyłane do odbiornika za pomocą jednego kabla, to
A. mieszacz
B. zwrotnica antenowa
C. dzielnik sygnału
D. głowica odbiorcza
Eksploatacja urządzeń elektro…
Jakiego modułu dotyczy usterka w telewizorze, jeśli nie odbiera on sygnału z zewnętrznej anteny w transmisji naziemnej, a jednocześnie prawidłowo wyświetla obraz z podłączonego tunera satelitarnego przez przewód EUROSCART oraz z kamery VHS-C za pomocą przewodu S-Video?
A. Wielkiej i pośredniej częstotliwości
B. Selektora i separatora
C. Wzmacniacza wizji
D. Synchronizacji i odchylania
Eksploatacja urządzeń elektro…
Na wykresach pokazano czasowe przebiegi sygnałów logicznych zarejestrowanych na: wejściu zegarowym CLK, wejściu informacyjnym D oraz wyjściu Q przerzutnika typu D. Przerzutnik ten jest wyzwalany

A. poziomem niskim sygnału zegarowego.
B. poziomem wysokim sygnału zegarowego.
C. zboczem opadającym sygnału zegarowego.
D. zboczem narastającym sygnału zegarowego.
Eksploatacja urządzeń elektro…
Na ekranie oscyloskopu zaobserwowano pokazany na rysunku czasowy przebieg napięcia. Jaka jest szybkość narastania napięcia?

A. 1 ms
B. 4 mV/s
C. 4 V/ms
D. 4 V
Eksploatacja urządzeń elektro…
W najbardziej prawdopodobny sposób ciemny, trudny do zobaczenia obraz na monitorze może być spowodowany
A. uszkodzeniem płyty głównej
B. spadkiem pojemności kondensatorów elektrolitycznych
C. przerwanym kablem sygnałowym
D. uszkodzeniem świetlówki matrycy
Eksploatacja urządzeń elektro…
W celu zwiększenia częstotliwości sygnału wyjściowego, przy zachowaniu współczynnika wypełnienia, należy zmniejszyć wartość

A. rezystora R1
B. kondensatora Cp
C. rezystora R2
D. kondensatora C
Eksploatacja urządzeń elektro…
Oblicz amplitudę sygnału wyjściowego generatora o częstotliwości 100 Hz, jeśli woltomierz elektromagnetyczny zmierzył napięcie 8 V?
A. 22,1 V
B. 9,8 V
C. 11,3 V
D. 5,6 V
Eksploatacja urządzeń elektro…
We wzmacniaczu przeciwsobnym klasy B doszło do uszkodzenia jednego z elementów. Wskaż uszkodzony element wiedząc, że na wejście wzmacniacza podłączono napięcie sinusoidalnie zmienne.

A. T2
B. C
C. Ti
D. R0
Eksploatacja urządzeń elektro…
Proces polegający na wydobyciu z sygnału zmodulowanego wysokiej częstotliwości sygnału użytecznego o niskiej częstotliwości, to
A. modulacji
B. filtrowaniu
C. prostownie
D. demodulacji
Eksploatacja urządzeń elektro…
Do przetwornicy 12 V DC/ 230 V AC 1 000 W podłączono działający silnik indukcyjny o mocy 120 W. Silnik nie funkcjonuje prawidłowo. Żarówka o mocy 200 W podłączona do tej przetwornicy działa poprawnie. Zmierzona wartość napięcia wyjściowego przetwornicy wynosi 229 V. Na podstawie obserwacji oraz wyniku pomiaru można wnioskować, że
A. przetwornica nie generuje przebiegu sinusoidalnego
B. akumulator zasilający przetwornicę jest wyczerpany
C. przetwornica dysponuje zbyt niską mocą, aby zasilić silnik
D. napięcie wyjściowe jest zbyt wysokie
Eksploatacja urządzeń elektro…
Jaki parametr fali nośnej zmienia się w trakcie modulacji AM sygnałem o częstotliwości 1 kHz?
A. Częstotliwość kołowa
B. Intensywność
C. Kąt fazowy
D. Częstotliwość
Eksploatacja urządzeń elektro…
Liczba 3,5 w naturalnym systemie binarnym będzie zapisana jako
A. 11,1
B. 10,1
C. 01,1
D. 11,0
Eksploatacja urządzeń elektro…
Jaką wartość ma liczba poziomów w dwunastobitowym przetworniku C/A?
A. (2-1)12
B. 212-1
C. 212-1
D. 212
ELM.05 Pytanie 40
Eksploatacja urządzeń elektro…
Do jakiej klasy urządzeń energoelektronicznych należy przekształtnik zwany czoperem?
A. Pośrednich konwerterów prądu stałego
B. Bezpośrednich konwerterów częstotliwości
C. Pośrednich konwerterów częstotliwości
D. Bezpośrednich konwerterów prądu stałego