Filtrowanie pytań
Realizacja nagłośnień
A. Elektretowy, ósemkowy, 158 dBSPL
B. Dynamiczny, kierunkowy, 150 dBSPL
C. Dynamiczny, dookólny, 157 dBSPL
D. Pojemnościowy, kierunkowy, 120 dBSPL
Realizacja nagłośnień
Moc głośników podawana jest
A. w omach.
B. w THD.
C. w watach.
D. w voltach.
Realizacja nagłośnień
Którą technikę mikrofonową należy zastosować, aby podczas nagłośnienia kwartetu smyczkowego móc osobno kontrolować sygnał z każdego z instrumentów?
A. AB
B. MM
C. MS
D. XY
Realizacja nagłośnień
Jak nazywa się parametr kompresora, który określa próg jego aktywacji?
A. RELEASE
B. GAIN
C. THRESHOLD
D. ATTACK
Realizacja nagłośnień
Podczas realizacji nagłośnienia koncertu korektor sumy sygnału należy wpiąć w gniazdo
A. Tape Output.
B. Insert głównego wyjścia konsoloty mikserskiej.
C. Insert kanału wejściowego miksera.
D. Aux Send.
Realizacja nagłośnień
Przełącznik PHASE w przedwzmacniaczu mikrofonowym służy do zmiany
A. czułości wejścia.
B. charakterystyki wzmacniacza.
C. koloru podświetlenia wskaźników.
D. polaryzacji sygnału.
Realizacja nagłośnień
16-bitowy przetwornik A/C, przy pełnym wysterowaniu, dzieli amplitudę przetwarzanego sygnału na
A. 2¹⁶ przedziałów.
B. 16 przedziałów.
C. 2¹⁵ przedziałów.
D. 32 przedziały.
Realizacja nagłośnień
Oznaczenie w specyfikacji wejść typu ¼ TS oznacza możliwość zastosowania przewodu z wtykiem
A. RCA
B. duży „Jack”
C. XLR
D. XLR
Realizacja nagłośnień
Które z wymienionych oznaczeń dotyczy przycisku dostępnego na wejściu toru konsolety mikserskiej, umożliwiającego skokowe stłumienie zbyt silnego sygnału wejściowego?
A. PAD
B. LO
C. HI
D. SPLIT
Realizacja nagłośnień
Które z wymienionych złączy umożliwia transmisję danych w standardzie ADAT za pomocą światłowodu?
A. FIREWIRE
B. THUNDERBOLT
C. TOSLINK
D. USB
Realizacja nagłośnień
Długość kabli głośnikowych należy ograniczać ze względu
A. na samoindukcję zakłóceń.
B. na straty energii.
C. na przeciążenie końcówek mocy.
D. na możliwość powstania przydźwięków sieciowych.
Realizacja nagłośnień
Jakie znaczenie ma skrót PFL?
A. Odsłuch Solo szyny Aux
B. Odsłuch przed tłumikiem
C. Odsłuch po tłumiku
D. Odsłuch Solo szyny Master
Realizacja nagłośnień
Które z wymienionych gniazd w konsolce mikserskiej są najbardziej odpowiednie do podłączenia odtwarzacza stereofonicznego?
A. FX Return
B. Alt 3-4
C. 2-Trk
D. Aux Out
Realizacja nagłośnień
Do połączenia INSERT stosuje się przewód zakończony wtykami
A. XLR-XLR
B. TRS-2xTS
C. TRS-XLR
D. TRS-TRS
Realizacja nagłośnień
Co oznacza informacja „bi-amp” podana na tabliczce znamionowej pasywnego zestawu głośnikowego?
A. Sygnał podawany do głośników wysokotonowych musi być dwukrotnie niższy od nominalnego.
B. Sygnał z głośnika średniotonowego jest podawany do głośnika wysokotonowego.
C. Sygnał podawany do głośników musi być dwukrotnie wyższy od nominalnego.
D. Sygnał do głośnika wysokotonowego i średniotonowego mogą być podane różne sygnały.
Realizacja nagłośnień
W którym z podanych rodzajów kabli sygnałowych występuje prąd o największej sile?
A. Procesorowym - do podłączenia kompresora
B. Mikrofonowym
C. Głośnikowym
D. Instrumentalnym - gitarowym
Realizacja nagłośnień
Którego z wymienionych urządzeń należy użyć w celu połączenia instrumentu klawiszowego zaopatrzonego w niesymetryczne wyjście z konsolą mikserską, w sposób ograniczający zakłócenia?
A. Kompresora.
B. Enhancera.
C. DI-Boxa.
D. Excitera.
Realizacja nagłośnień
W jakim celu stosuje się filtry górnoprzepustowe w systemach nagłośnieniowych?
A. W celu podniesienia dynamiki sygnału
B. W celu zmniejszenia impedancji systemu
C. W celu eliminacji niskich częstotliwości
D. W celu zwiększenia poziomu wysokich częstotliwości
Realizacja nagłośnień
Którym wtykiem powinien być zakończony kabel sieciowy LAN, umożliwiający podłączenie cyfrowego stagebox’a do cyfrowej konsolety mikserskiej z użyciem standardu AES50?
A. RJ25
B. RJ11
C. RJ45
D. RJ12
Realizacja nagłośnień
Na rysunku przedstawiono wtyk

A. symetryczny XLR.
B. niesymetryczny RCA.
C. niesymetryczny TS.
D. symetryczny TRS.
Realizacja nagłośnień
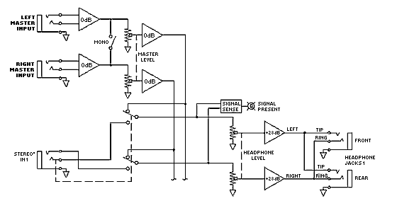
Poziom sygnału wysyłanego do wzmacniaczy mocy głównych głośników regulowany jest w torze
A. MAIN
B. AUX
C. SUB
D. SEND
Realizacja nagłośnień
Bezprzewodowy mikrofon pojemnościowy zasilany jest za pomocą
A. nadajnika AM.
B. wewnętrznego akumulatora.
C. napięcia Phantom.
D. odbiornika FM.
AUD.07 Pytanie 23
Realizacja nagłośnień
Pod jakim kątem należy ustawić monitor odsłuchowy względem osi symetrii membrany mikrofonu o charakterystyce hiperkardioidalnej, aby ograniczyć niebezpieczeństwo powstania akustycznego sprzężenia zwrotnego podczas nagłaśnianego koncertu?
A. 180°
B. 110°
C. 90°
D. 45°
Realizacja nagłośnień
Na rysunku przedstawiono schemat rozmieszczenia elementów nagłośnienia frontowego. O jaki przybliżony czas należy opóźnić nagłośnienie strefowe oznaczone na rysunku literą B, aby uzyskać jego zgodność czasową z nagłośnieniem frontowym?

A. 175 ms
B. 300 ms
C. 225 ms
D. 120 ms
Realizacja nagłośnień
Ile mikrofonów dynamicznych jest potrzebnych do nagłośnienia wzmacniaczy gitarowych dla sceny, której plan przedstawiono na rysunku?

A. 2 mikrofony dynamiczne.
B. 3 mikrofony dynamiczne.
C. 5 mikrofonów dynamicznych.
D. 4 mikrofony dynamiczne.
Realizacja nagłośnień
Która z wymienionych funkcji umożliwia jednoczesne włączenie zasilania wielu mikrofonów pojemnościowych podłączonych do konsolty mikserksiej?
A. POWER ON
B. SOLO IN PLACE
C. GLOBAL PHANTOM
D. GLOBAL MUTE
Realizacja nagłośnień
W celu sprawdzenia poprawności połączenia kabla sygnałowego z wtykiem należy użyć
A. żarówki.
B. baterii 9 V.
C. omomierza.
D. sonometru.
Realizacja nagłośnień
Co oznacza skrót DI-Box?
A. Direct Insert Box
B. Direct Box
C. Discrete Inject Box
D. Directional Inject Box
Realizacja nagłośnień
Jakie z przedstawionych złączy, znajdujących się w konsoli mikserskiej, są używane jako typowe wejścia dla sygnałów pochodzących z mikrofonów?
A. XLR
B. RCA
C. TRS
D. BNC
Realizacja nagłośnień
Tłumienie sygnału przez filtr n-tego rzędu wynosi
A. n*4 dB na oktawę.
B. n*2 dB na oktawę.
C. n*12 dB na oktawę.
D. n*6 dB na oktawę.
Realizacja nagłośnień
Zestawy głośnikowe FRONTFILL powinny być
A. ustawione po bokach sceny, osiami promieniowania skierowanymi do środka widowni.
B. podwieszone nad sceną, osiami promieniowania skierowanymi do jej wnętrza.
C. ustawione po bokach sceny, osiami promieniowania skierowanymi do środka sceny.
D. ustawione wzdłuż przedniej krawędzi sceny, osiami promieniowania skierowanymi prostopadle do niej, w stronę widowni.
Realizacja nagłośnień
Który z wymienionych korektorów umożliwia jednoczesne i jednakowe wzmocnienie lub stłumienie wszystkich częstotliwości znajdujących się powyżej lub poniżej częstotliwości granicznej?
A. Górnoprzepustowy.
B. Dolnoprzepustowy.
C. Półkowy.
D. Pasmowy.
AUD.07 Pytanie 33
Realizacja nagłośnień
Który z wymienionych procesorów umożliwia wyeliminowanie przesłuchów pojawiających się w poszczególnych torach mikrofonowych podczas nagłośnienia zestawu perkusyjnego?
A. Procesor typu Delay.
B. Bramka szumów.
C. Kompresor.
D. Procesor typu Reverb.
Realizacja nagłośnień
Głównym celem stosowania przedwzmacniaczy mikrofonowych jest
A. symetryzacja sygnału z mikrofonu.
B. wzmocnienie sygnału do wartości 0,775 V.
C. desymetryzacja sygnału z mikrofonu.
D. wstępna korekcja charakterystyki mikrofonu.
Realizacja nagłośnień
Jaki kolor diody LED wskazuje na przesterowanie sygnału w torze miksera?
A. Zielony
B. Czerwony
C. Złoty
D. Błękitny
Realizacja nagłośnień
Które z wymienionych oznaczeń nie dotyczy procesora dynamiki dostępnego w konsolecie mikserskiej?
A. RATIO
B. GATE
C. PFL
D. COMP
Realizacja nagłośnień
Aby uniknąć sprzężeń akustycznych przy stosowaniu jednego monitora ustawionego centralnie przed statywem, mikrofon wokalisty powinien posiadać charakterystykę
A. ósemkową.
B. dookólną.
C. superkardioidalną.
D. kardioidalną.
Realizacja nagłośnień
Który z procesorów zawęża zakres dynamiki sygnału?
A. Delay.
B. Reverb.
C. Ekspander.
D. Kompresor.
Realizacja nagłośnień
Na rysunku przedstawiono przykładowe rozmieszczenie zestawów głośnikowych na scenie. Którą literą oznaczono elementy nagłośnienia INFILL?

A. Literą C
B. Literą B
C. Literą D
D. Literą A
Realizacja nagłośnień
Określenie HIGH CUT dotyczy filtru
A. pasmowo-przepustowego.
B. górnozaporowego.
C. pasmowo-zaporowego.
D. dolnozaporowego.